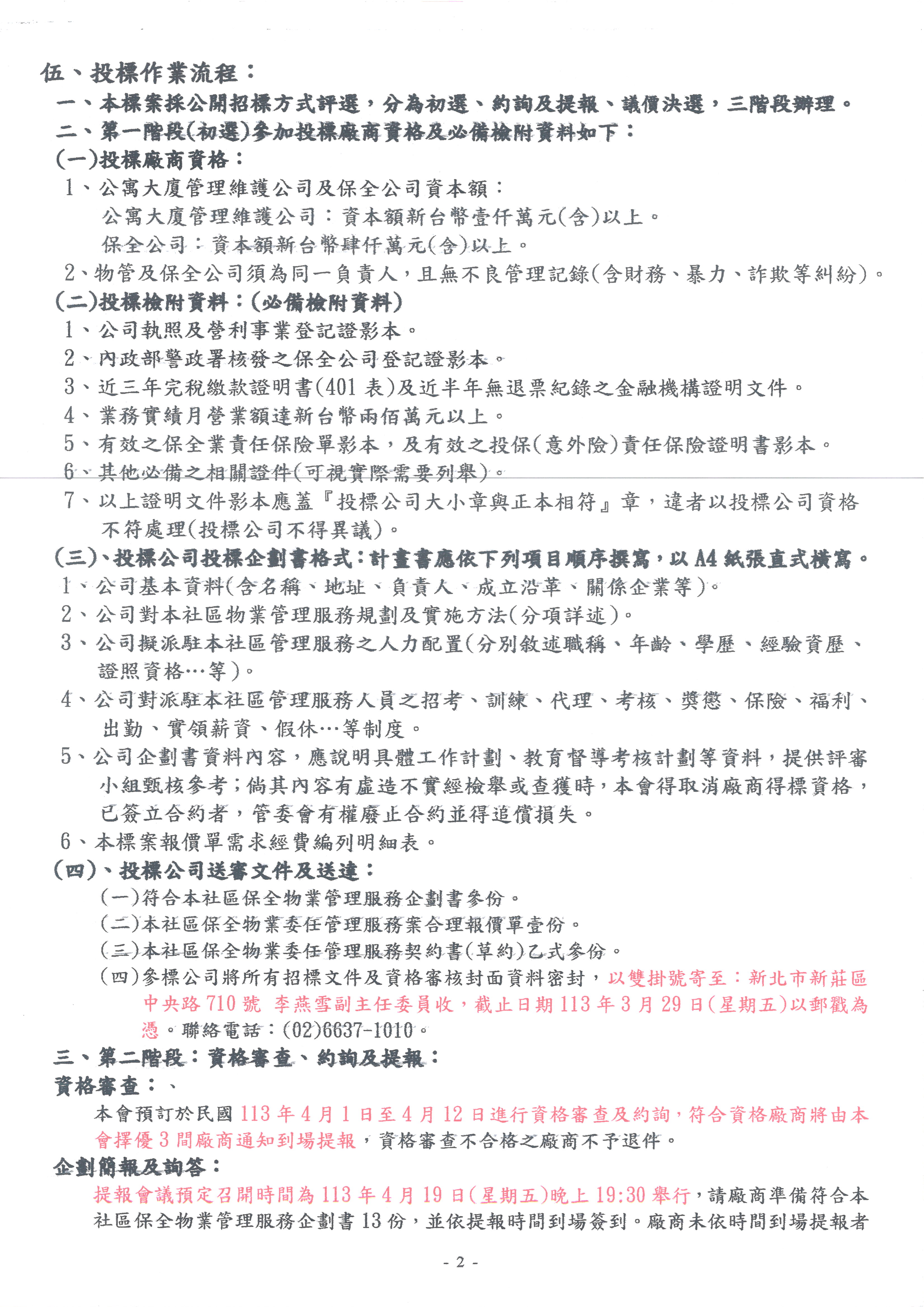
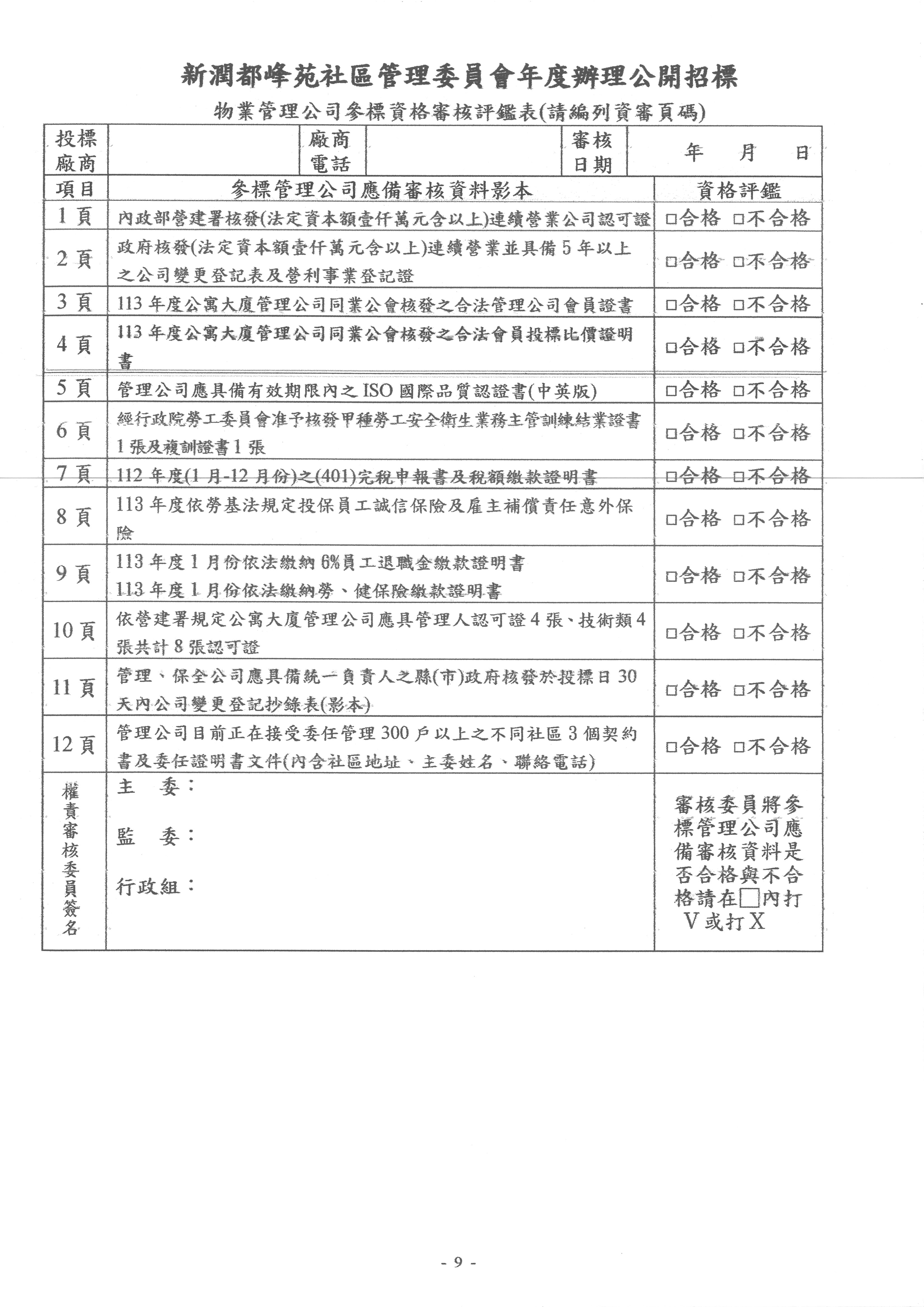
新莊區【新潤都峰苑社區】年度保全物業管理服務招標須知(113.03.29 1700截標)